Instance Verification Kit (IVK)
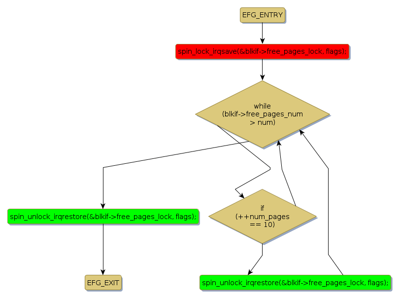
spin lock @ [5326+50+/linux-3.19-rc1/drivers/block/xen-blkback/blkback.c]
Instance Signature: free_pages_lock
|
The Matching Pair Graph:
|
|
Function Name
|
Control Flow Graph (CFG)
|
Events Flow Graph (EFG)
|
Source Correspondence
|
|
shrink_free_pagepool
|
|
|
[5109+20+/linux-3.19-rc1/drivers/block/xen-blkback/blkback.c]
|